Programación Web#
📌 Entrega oficial: Google Classroom
💻 Código y proyectos: GitHub
📚 Sitio del curso: GitHub Pages
Plataformas#
Bienvenidos#
Este curso sirve como introducción al desarrollo de aplicaciones web modernas, que integran tecnologías del lado del cliente y del servidor, utilizan servicios web, bases de datos, y se apoyan en infraestructura y servicios de cómputo en la nube. Consulta más detalles en la página Sobre el Curso.
A lo largo del semestre, los estudiantes exploran estas tecnologías mediante el desarrollo de proyectos prácticos, utilizando lenguajes como Python, JavaScript y SQL, así como frameworks y herramientas como Django, FastAPI y Tailwind CSS, para construir APIs y aplicaciones web dinámicas. Como parte del proceso de desarrollo y despliegue, se emplean servicios y plataformas actuales como GitHub Codespaces, AWS y Google Firebase, acercando al estudiante a un flujo de trabajo similar al de un entorno profesional.
El trabajo del semestre culmina con el desarrollo de un proyecto final integral similar a los que se requieren en un entorno profesional.
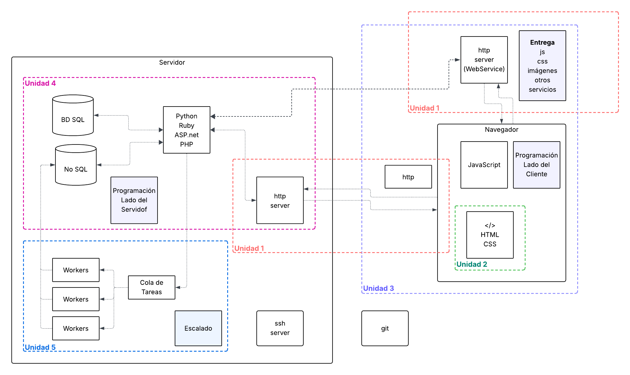
Mapa conceptual del curso#
Las unidades del curso se enfocan en diferentes aspectos de una aplicación web moderna.
Entorno de desarrollo#
Este curso asume Linux como entorno de trabajo y el uso de herramientas con interfaz de líneas de comandos. No es obligatorio instalar Linux nativo en tu computadora. Ver la sección Herramientas del Curso para conocer las alternativas.